收藏
回答

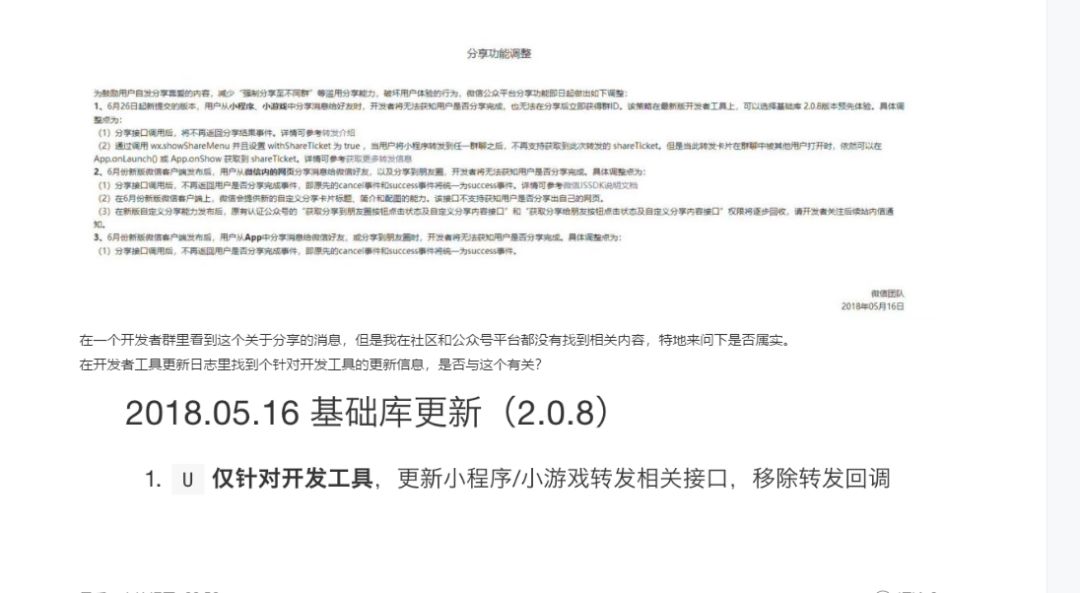
关于分享功能调整




开个玩笑哈哈哈 公告在这里 https://mp.weixin.qq.com/s/wPAeCOHvV1YUPMVbbMzS8Q

图片不是很清楚,大致是说小程序分享功能,在分享时候,我们无法获知是否是分享成功,也无法在分享后立即获取群信息。我并没找到该公告。不知道是否属实。

最后一次编辑于  2018-05-17
回答关注问题邀请回答
收藏

7 个回答

  • A00: ɡǎο昕
    A00: ɡǎο昕
    2018-05-19

    我的刀呢!!!我改了一夜

    2018-05-19
    有用 1
    回复
  • 我一定要认真瘦腿
    我一定要认真瘦腿
    2018-05-17

    小程序真的是要逆天啊,你这样改,开发者要崩溃在逻辑调整的路上了

    2018-05-17
    有用 1
    回复 1
    • 王杰
      王杰
      2018-05-17
      他们已经改了 https://mp.weixin.qq.com/s/wPAeCOHvV1YUPMVbbMzS8Q
      2018-05-17
      回复
  • 攻城狮
    攻城狮
    2018-05-19


    2018-05-19
    有用
    回复
  • 黄河
    黄河
    2018-05-18

    公众号消息都发出了,是某些人投诉的导致微信整改的,某榜,某嗅才是源头

    2018-05-18
    有用
    回复
  • 聪·聪聪聪
    聪·聪聪聪
    2018-05-18

    getUserInfo都改了?小程序受影响吗

    2018-05-18
    有用
    回复
  • 2018-05-18

    请问7月5号以后提交的版本是指   当前我的发布版本 使用了 onShareMessage的 success来获取发布时shareTickets 是可以一直正常使用下去的吗(不再上线新的版本的情况下)

    2018-05-18
    有用
    回复 2
  • 王杰
    王杰
    2018-05-17

    小程序现在改的API有点频繁啊

    2018-05-17
    有用
    回复
登录 后发表内容