扫描小程序码分享
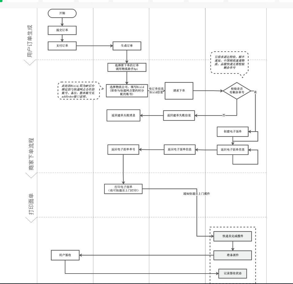
物流助手支持 用户在线下单吗?大概就是用户在线下单,并且填写自己号码地址,顺丰自己上门取件
2 个回答
加粗
标红
插入代码
插入链接
插入图片
上传视频
需要先绑定顺丰的物流公司
你好,麻烦通过点击下方“反馈信息”按钮,提供出现问题的。
对的:https://developers.weixin.qq.com/miniprogram/dev/api-backend/open-api/express/by-business/logistics.addOrder.html
顶顶
关注后,可在微信内接收相应的重要提醒。
请使用微信扫描二维码关注 “微信开放社区” 公众号
需要先绑定顺丰的物流公司
对的:https://developers.weixin.qq.com/miniprogram/dev/api-backend/open-api/express/by-business/logistics.addOrder.html
顶顶