评论

《羊了个羊》爆火,明明存在诱导分享却不被封禁?

微信管理团队可以“双标”吗?

这款游戏已经家喻户晓了,微信官方不可能装作没看到吧?

但是游戏里要使用道具需要分享,这也是事实吧?

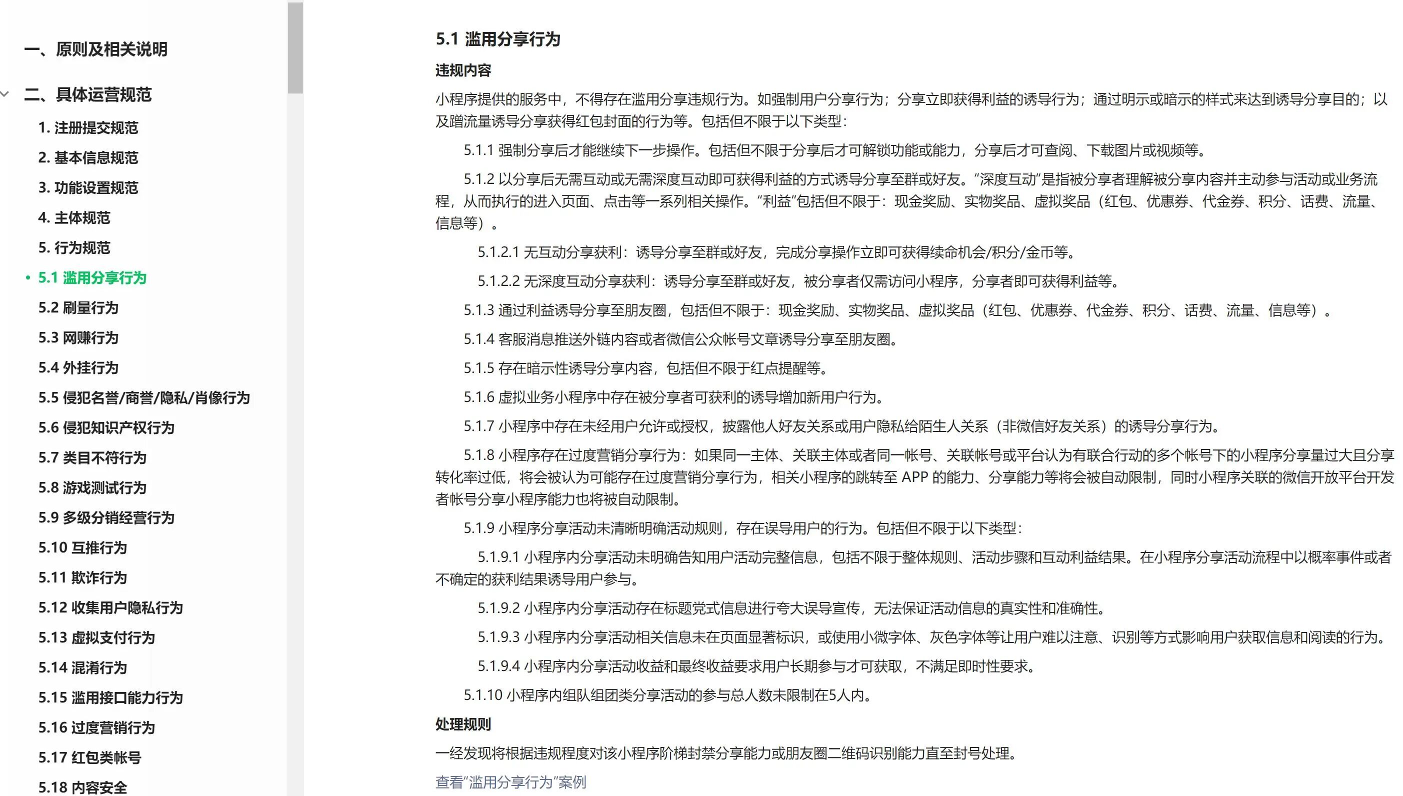
根据小程序运营规范里的5.1滥用分享行为“分享立即获得利益的诱导行为”,这算违规没错吧?

这对于其他小程序开发者公平吗?是否意味着今后都可以随意诱导分享呢?

最后一次编辑于  2022-09-16  
点赞 1
收藏
评论

5 个评论

  • 雨平
    雨平
    2024-11-15

    是的,明明已经违规了, 他们太双标了,

    2024-11-15
    赞同
    回复
  • 郭养合
    郭养合
    2022-11-18

    可能就差一个举报吧

    2022-11-18
    赞同
    回复
  • 金天
    金天
    2022-09-19

    https://developers.weixin.qq.com/community/develop/doc/000086404ac470274a1acc2a851809?_at=1663324086123

    具体参考滥用分享违规案例集锦

    看完这个感觉百分百违规啊。

    是羊了个羊特殊,还是微信现在已经不管这个?

    2022-09-19
    赞同
    回复
  • 金天
    金天
    2022-09-19

    可是我在我的那么多群里,除了羊了个羊,没看到其他分享的比较多的小程序,是我个人的问题?

    2022-09-19
    赞同
    回复
  • lkin
    lkin
    2022-09-17

    现在微信根本就不查,微信小程序诱导分享,你看看有几个小程序诱导分享被封过。。。。

    2022-09-17
    赞同
    回复
登录 后发表内容